L’altération des réseaux périneuronaux, des « filets » protecteurs entourant les neurones, serait à l’origine de la perte de la mémoire sociale chez les personnes souffrant d’Alzheimer, selon une étude. Ce phénomène, qui se produirait indépendamment de l’accumulation de protéines toxiques caractérisant la maladie, altérerait la communication neuronale et le stockage des souvenirs. Cette découverte ouvre une piste de recherche intéressante pour prévenir ou inverser la perte de mémoire sociale, afin que les patients puissent se souvenir de leurs proches.
Affectant environ 55 millions de personnes dans le monde, la maladie d’Alzheimer est la forme de démence la plus courante. On estime que ce chiffre pourrait augmenter d’environ 35 % au cours des prochaines années en raison du vieillissement de la population mondiale. Elle se manifeste initialement par des symptômes subtils de déclin cognitif, tels que des pertes de mémoire légères ou des déficits d’attention et de langage. Elle évolue vers des symptômes plus sévères incluant des pertes de mémoire importantes et l’incapacité à réaliser certaines fonctions quotidiennes, comme s’alimenter ou s’habiller.
En particulier, la perte de la mémoire sociale constitue l’une des étapes les plus dévastatrices de la maladie, à la fois pour le patient et pour ses proches. Aux stades précoces, elle se traduit par l’incapacité à reconnaître des visages familiers, des noms ou des relations passées. Ces symptômes progressent jusqu’à l’incapacité à interpréter certains signaux sociaux et à reconnaître les proches, ce qui contribue à un isolement social accru.
Ces manifestations coïncident avec l’apparition de plaques de protéines amyloïde et des enchevêtrements de protéine tau hyperphosphorylée. Comme ces accumulations toxiques provoquent à terme la perte de neurones et de synapses, il est depuis longtemps admis que ce processus — appelé « cascade amyloïde » — constitue la principale voie pathologique de la maladie.
Cependant, cette théorie est depuis peu remise en question, principalement parce que les thérapies ciblant cette voie ne démontrent qu’une efficacité limitée. Des travaux de plus en plus nombreux suggèrent d’autres processus susceptibles de contribuer à l’étiologie de la maladie, tels qu’une altération des mitochondries neuronales, une accumulation de protéines et d’ARN en réponse au stress cellulaire, une accumulation de graisses au sein des neurones ou encore une dysbiose intestinale.
Dans le cadre d’une récente étude, des chercheurs de l’Université de Virginie proposent une nouvelle voie pathologique, impliquant une altération structurelle des réseaux protégeant les neurones, qui serait spécifiquement liée à la perte de la mémoire sociale. « Découvrir une modification structurelle expliquant une perte de mémoire spécifique dans la maladie d’Alzheimer est extrêmement prometteur », explique dans un article de blog Harald Sontheimer, directeur du département de neurosciences de l’Université de Virginie. « Il s’agit d’une cible totalement nouvelle, et nous disposons déjà de candidats médicaments prometteurs », ajoute-t-il.
Une altération spécifique à la perte de la mémoire sociale
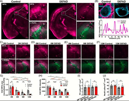
Outre l’accumulation de plaques amyloïdes et les enchevêtrements de protéine tau, l’altération de la matrice extracellulaire cérébrale, qui forme les réseaux périneuronaux, constitue l’une des caractéristiques de la maladie d’Alzheimer. Ces fines enveloppes perforées semblables à un filet entourent les neurones et stabilisent les synapses, permettant ainsi une communication neuronale optimale.
De précédentes études ont montré une détérioration progressive des réseaux périneuronaux dans les cerveaux de patients et de modèles animaux atteints d’Alzheimer. Ces altérations sont particulièrement marquées dans les régions cérébrales impliquées dans la mémoire et la cognition, telles que l’hippocampe, le subiculum ou le cortex entorhinal.
Les chercheurs de la nouvelle étude — publiée dans la revue Alzheimer’s & Dementia : The Journal of the Alzheimer’s Association — ont alors formulé l’hypothèse selon laquelle le dysfonctionnement des réseaux périneuronaux pourrait constituer un mécanisme potentiellement déterminant dans la perte de la mémoire sociale dans la maladie d’Alzheimer. En testant cette idée sur des modèles murins, ils ont constaté que les souris dont les réseaux périneuronaux étaient altérés présentaient plus de difficultés à se souvenir d’autres congénères. En revanche, elles pouvaient encore mémoriser des objets dans leur environnement.
Cette différence est également observée chez les patients, qui peuvent parfois encore reconnaître certains objets malgré le déclin de leur mémoire sociale. Les modifications constatées dans le cerveau des souris correspondent par ailleurs à celles observées chez les patients. Cela suggère que le ciblage de ces réseaux pourrait, chez l’humain, inverser la perte de mémoire sociale.



Une voie pathologique indépendante de la « cascade amyloïde »
Pour étayer leur hypothèse, l’équipe a utilisé des inhibiteurs de MMP — une classe de médicaments déjà étudiée dans le traitement du cancer ou de l’arthrite — afin de déterminer s’ils pouvaient ralentir la dégradation des réseaux périneuronaux. Résultat : l’approche a effectivement permis de freiner la dégradation des réseaux et de préserver la mémoire sociale des souris.
« Dans la maladie d’Alzheimer, les personnes ont des difficultés à se souvenir de leurs proches en raison de la perte de la mémoire sociale. Nous avons découvert que les réseaux périneuronaux, une structure maillée, protègent ces souvenirs sociaux », affirme Lata Chaunsali, doctorante à l’Université de Virginie et auteur principal de l’étude. « Nos recherches nous permettront de nous rapprocher d’une nouvelle approche thérapeutique, voire préventive, contre la maladie d’Alzheimer, une approche dont nous avons cruellement besoin aujourd’hui », ajoute-t-il.
Il est en outre intéressant de noter que la dégradation des réseaux périneuronaux observée s’est produite indépendamment de toute pathologie amyloïde ou plaquettaire, ce qui renforce l’idée selon laquelle la cascade amyloïde n’est peut-être pas la cause principale de la maladie. Toutefois, bien qu’un composé déjà existant ait permis de freiner la perte de mémoire sociale chez les souris, les chercheurs précisent que davantage de travaux seront nécessaires avant d’envisager une application potentielle chez l’humain.


